米兰体育在线登录入口
米兰体育在线登录入口-米兰(中国)
MES系统
ERP产品
ERP方案
案例
服务
动态
顺景
广东总部咨询电话:
400-600-4155
软件下载
关于顺景
制造企业信息化管理
解决方案服务商
米兰体育在线登录入口-米兰(中国)
>
案例
>
照明行业
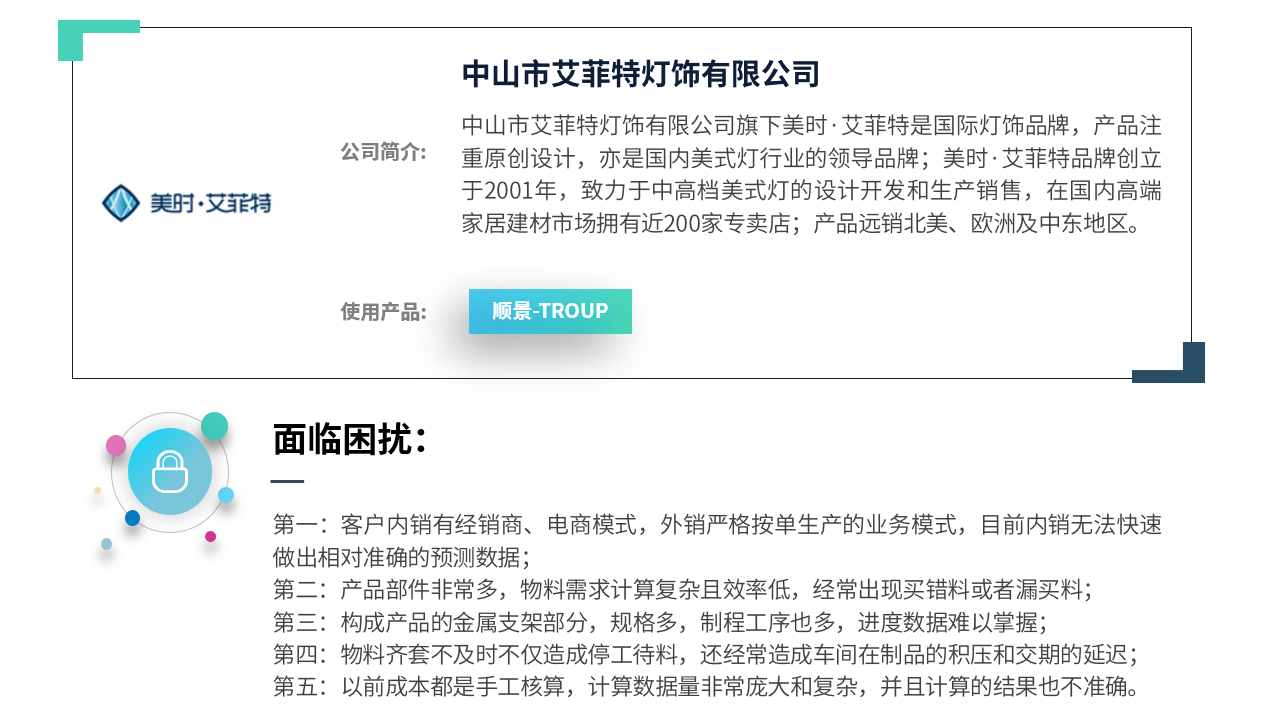
艾菲特
2019-10-09 17:09:25
0
返回列表
上一篇
已经没有了
下一篇
驰铭
热门案例
富士智能
2019/10/09
18925
影通光电
2019/12/28
12820
凯晟照明
2019/10/09
12336
优瑞塑胶
2019/12/20
10690
吉达优
2019/10/09
5531
龙翔卓越
2019/12/28
3397
米兰体育在线登录入口相关的文章
迪生光电
驰铭
正锝照明
影通光电
龙翔卓越
创硕光业
留言
电话
400-600-4155