米兰体育在线登录入口

关于顺景

制造企业信息化管理 解决方案服务商

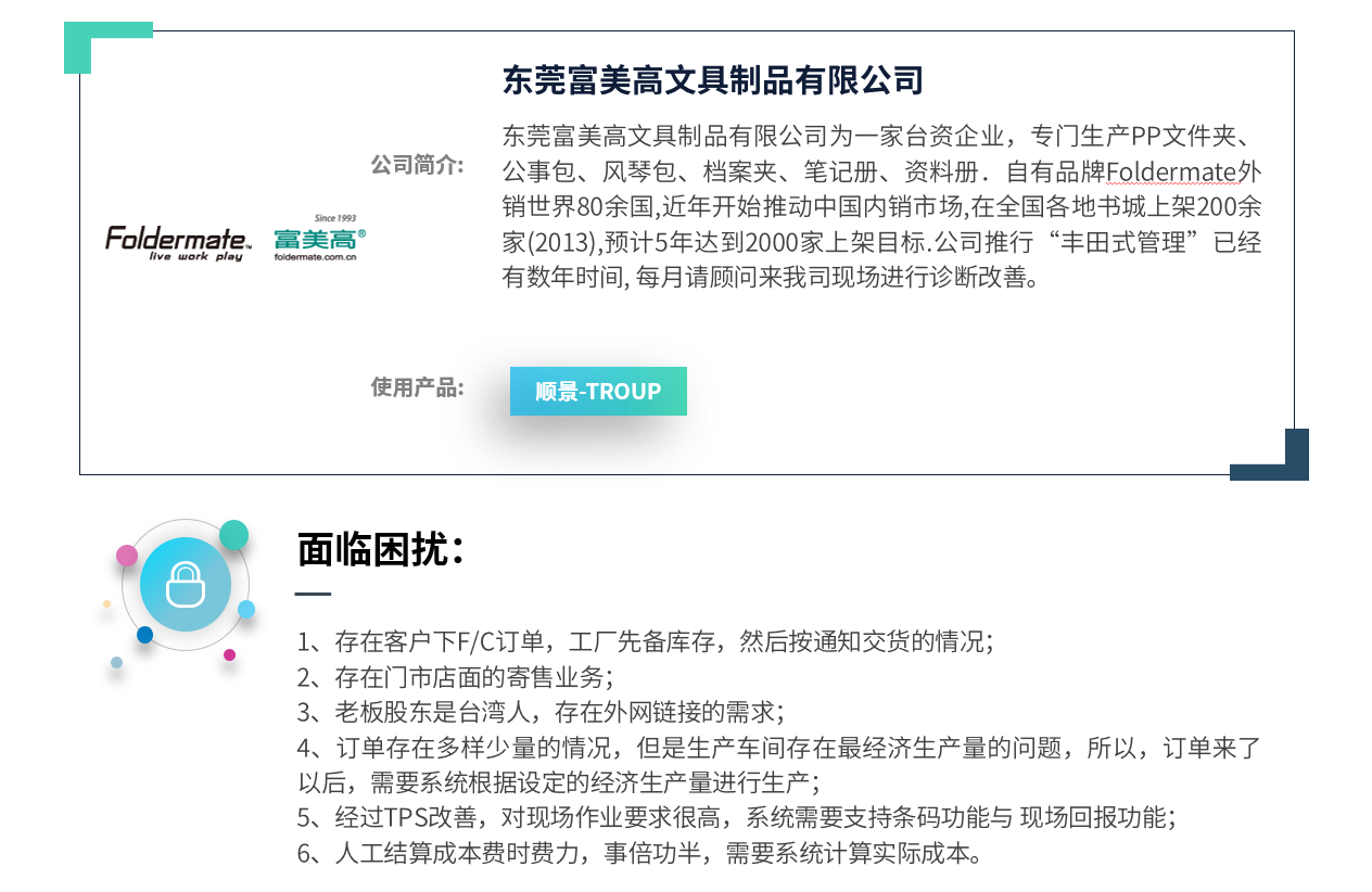
富美高文具

2019-11-02 11:31:42 0


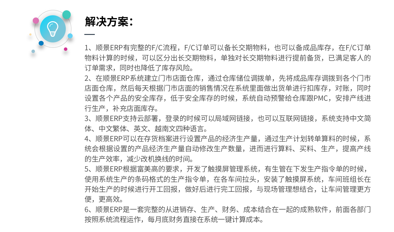
上面就是塑胶制品erp软件案例,有需要了解erp的朋友可以在官网联系客服咨询。

热门案例
米兰体育在线登录入口相关的文章

留言

电话

400-600-4155